Main content start
Change.每天多學一點 改變.可大可小

Healthcare, Sport and Wellness Dietetics and Nutrition

Advanced Certificate in Nutrition
營養學高等證書

Course Code
HS001A
Application Code
2435-HS001A

Credit
30
Study mode
Part-time
Start Date
07 Jul 2026 (Tue)
Duration
6 months
Language
English
Course Fee
HK$18,800
Deadline on 01 May 2026 (Fri)
Enquiries
2975 5878
3104 9137
Apply Now

Highlights

This programme is designed to provide students with the knowledge of basic nutrition principles and their application. The impact of food-borne microorganisms in relation to health and disease will also be discussed.

 

 

Programme Details

Programme Outline
This programme consists of three modules namely:

  • Basic Principle of Nutrients
    • The module will cover an introduction to nutrition: digestion, absorption, transportation and excretion of nutrients; cell metabolism, energy balance; macronutrients: fats, proteins and carbohydrates; micronutrients: vitamins, minerals, trace elements and fiber; measuring food intakes; nutrient analysis; evaluating scientific information
  • Applied Nutrition
    • The module examines the following major topics: basic principles on balanced diet; nutrition in the life cycle: pregnancy, lactation, infancy, adolescent and elderly; sports nutrition; nutrition assessment; vegetarianism; health food and vitamin supplementation; food labeling and nutrition policy; nutrition and ethnic minority groups; diet and oral health
  • Food Microbiology and Food Safety
    • The module will provide a foundation for food microbiology, methods of food preservation and their underlying principles and mechanisms of food spoilage, public health aspects of food, the significance of micro-organisms in health and disease and its control.

Mode of Delivery
The programmes will be delivered through face-to-face seminars and class-interactive discussions.

Awards
A HKU SPACE Advanced Certificate in Nutrition wil be awarded to successful candidates.

Articulation

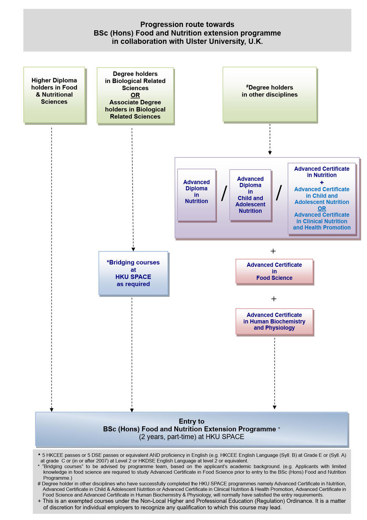
- Students who complete the Advanced Certificate in Nutrition and the relevant programmes offered by HKU SPACE are eligible for entry into the two years part-time BSc (Hons) Food and Nutrition extension programme offered by HKU SPACE in collaboration with the Ulster University , U.K. (Details refer to Progression Path)

 

Application Code 2435-HS001A Apply Online Now
Apply Online Now

Days / Time
  • Tuesday, 6:45pm - 9:45pm
  • Friday, 6:45pm - 9:45pm, and some Saturday afternoons
Duration
  • 6 months
Venue
  • HKU SPACE Learning Centre (usually Admiralty, Causeway Bay, Fortress Hill or North Point)

Progression Path

Fee

Application Fee

HK$150 (Non-refundable)

Course Fee
  • Course Fee : HK$18,800
  • Third Age Rate : 15,040 (The course offers 20% discount for aged 60 or above. The number of discount places available in some courses is subject to a quota. Smart Age Learners must apply in person and present their HKID card/Passport for age verification at the time of their course enrolment.)

Entry Requirements

Applicants shall:
I.(a) hold a bachelor’s degree awarded by a recognised university OR
  (b) hold a Higher Diploma awarded by a recognised institution with at least 2 years work experience OR
  (c) hold an HKCEE with Grade E in 4 subjects and with at least 5 years work experience OR
  (d) hold an HKDSE level 2 in 4 subjects with at least 4 years work experience.
 
AND
 
II. provide evidence of English proficiency, such as
  (a) have gained in the HKCEE Grade E (Syllabus B) or Level 2*in English Language; OR
  (b) have gained in the HKDSE Level 2 in English Language.
 
Mature students with at least 5 years work experience will be considered on an individual basis.
 
* With effect from 2007, HKU SPACE recognises Grade E previously awarded for English Language (Syllabus B) (Grade C in the case of English Language (Syllabus A)) at HKCEE as an acceptable alternative to Level 2 in English Language subject at HKCEE.
 
Students with no nutrition background are recommended to take the Advanced Certificate in Nutrition (HS001A) prior to the commencement of Advanced Certificate in Child and Adolescent Nutrition (HS004A) and Advanced Certificate in Clinical Nutrition and Health Promotion (HS002A).
 
Students with no science background are recommended to take the HKU SPACE Human Biology and Organic Chemistry I/II short courses (SC398A/ SC399A) prior to the commencement of Advanced Certificate in Nutrition (HS001A).
 

Apply

Online Application Apply Now

Application Form Application Form

Enrolment Method

Interested candidates should apply by returning the special application form, together with relevant supporting documents, copy of Hong Kong Identity Card (or valid working/dependent  visa with original entry permit) and an application fee of HK$150 cheque made payable to "HKU SPACE" (non-refundable) to either:

By post: Attn to Food, Nutrition and Healthcare Office, 13/F., Fortress Tower, 250 King's Road, North Point, Hong Kong. OR

In person: any of the HKU SPACE Enrolment Counters (Attn: Food, Nutrition and Healthcare Office). OR

Remarks:
  • Applicants should note that simply meeting the minimum admissions requirements does not guarantee entry to a programme. Places are subject to availability and selection criteria, if any.
  • As Hongkong Post adopted new postage rates on 1 January 2018, please make sure that sufficient postage is provided when you send us your supporting documents by post. For mails with postage underpaid, we shall return the mails to senders or ask them to pay for the shortage. Such actions may delay the processing of the applications concerned. For new postage rates please refer to Hongkong Post https://www.hongkongpost.hk/en/postage_rate_2018/
 
Payment Method
1. Cash, EPS, WeChat Pay Or Alipay

Course fees can be paid by cash, EPS, WeChat Pay or Alipay at any HKU SPACE Enrolment Centres.

2. Cheque Or Bank draft

Course fees can also be paid by crossed cheque or bank draft made payable to “HKU SPACE”. Please specify the programme title(s) for application and applicant’s name. You may either:

  • bring the completed form(s), together with the appropriate course or application fees in the form of a cheque, and any required supporting documents to any of the HKU SPACE enrolment centres;
  • or mail the above documents to any of the HKU SPACE Enrolment Centres, specifying “Course Application” on the envelope. HKU SPACE will not be responsible for any loss of personal information and payment sent by mail.
3. VISA/Mastercard

Applicants may also pay the course fee by VISA or Mastercard, including the “HKU SPACE Mastercard”, at any HKU SPACE enrolment centres. Holders of the HKU SPACE Mastercard can enjoy a 10-month interest-free instalment period for courses with a tuition fee worth a minimum of HK$2,000; however, the course applicant must also be the cardholder himself/herself. For enquiries, please contact our staff at any enrolment centres.

4. Online Payment

Online application / enrolment is offered for most open admission courses (enrolled on first come, first served basis) and selected award-bearing programmes. Application fees and course fees of these programmes/courses can be settled by using "PPS by Internet" (not available via mobile phones), VISA or Mastercard. In addition to the aforesaid online payment channels, new and continuing students of award-bearing programmes with available online service, they may also pay their course fees by Online WeChat Pay, Online Alipay or Faster Payment System (FPS). Please refer to Enrolment Methods - Online Enrolment  for details.

Notes

  • If the programme/course is starting within five working days, application by post is not recommended to avoid any delays. Applicants are advised to enrol in person at HKU SPACE Enrolment Centres and avoid making cheque payment under this circumstance.

  • Fees paid are not refundable except under very exceptional circumstances (e.g. course cancellation due to insufficient enrolment), subject to the School’s discretion. In exceptional cases where a refund is approved, fees paid by cash, EPS, WeChat Pay, Alipay, cheque, FPS or PPS by Internet will be reimbursed by a cheque, and fees paid by credit card will be reimbursed to the credit card account used for payment. 

  • In addition to the published fees, there may be additional costs associated with individual programmes. Please refer to the relevant course brochures or direct any enquiries to the relevant programme team for details.
  • Fees and places on courses cannot be transferrable from one applicant to another. Once accepted onto a course, the student may not change to another course without approval from HKU SPACE. A processing fee of HK$120 will be levied on each approved transfer.
  • HKU SPACE will not be responsible for any loss of payment, receipt, or personal information sent by mail.
  • For payment certification, please submit a completed form, a sufficiently stamped and self-addressed envelope, and a crossed cheque for HK$30 per copy made payable to “HKU SPACE” to any of our enrolment centres.