Healthcare, Sport and Wellness Dietetics and Nutrition
Today and Upcoming Events
For entry into the MSc / PgD in Dietetics, applicants should have successfully completed the PgD in Human Nutrition course offered by HKU SPACE. For application form and further details, please refer to PgD in Human Nutrition (HS018A).
To learn more about this programme please join an information session which will be held on 31 March 2026.
Programme Overview
Highlights
Holders of the MSc in Dietetics fulfill the criteria for employment as dietitians by the Hong Kong Hospital Authority. Graduates are eligible to apply for membership as an Accredited Dietitian with the Hong Kong Academy of Accredited Dietitians (HKAAD,HK) and for registration as a Dietitian with the Health and Care Professions Council (HCPC, U.K.).
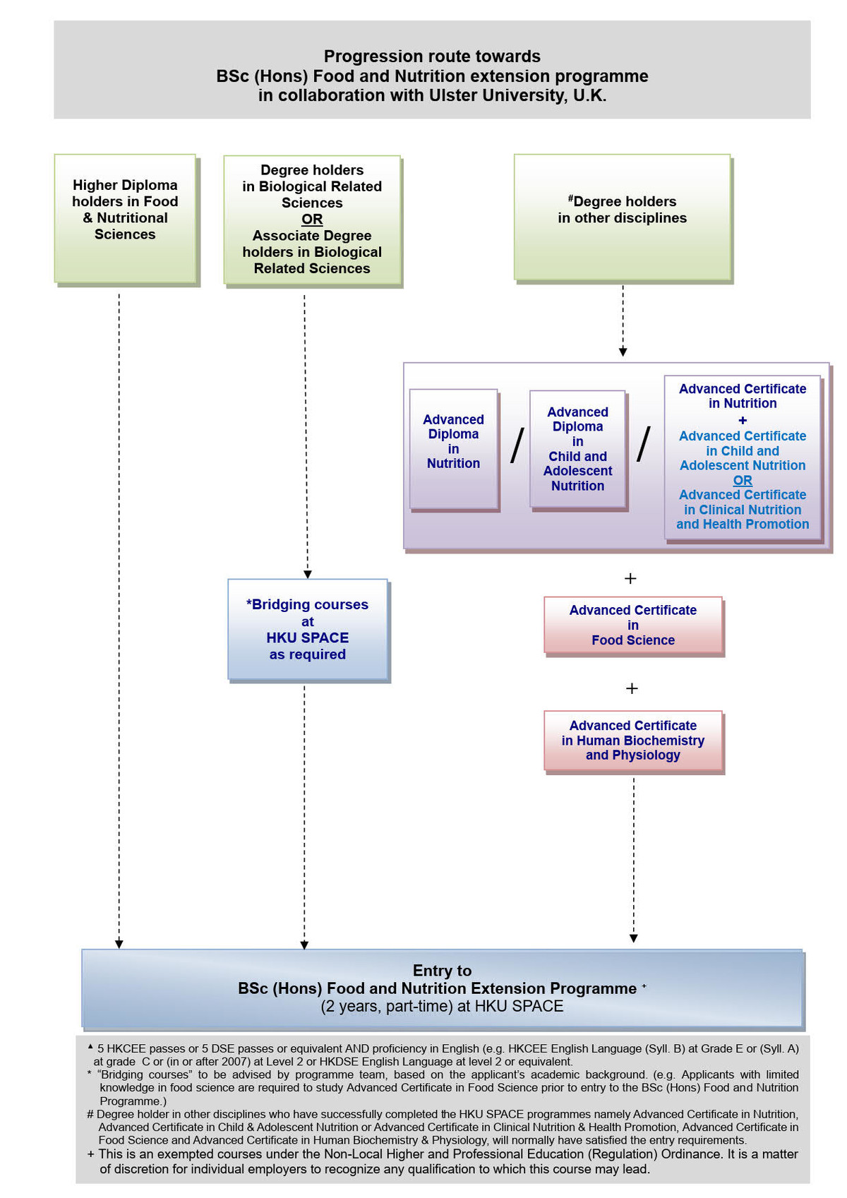
Reference no. of exempted courses under NLHPE: 450321
This programme is designed to provide academically challenging postgraduate education for graduates who wish to pursue a career in human nutrition and dietetics. The programme will provide students with the opportunity to extend their knowledge and critical skills in human nutrition and to apply such methods and techniques in solving nutritional problems.
The MSc experience will enable the students to develop effective research skills and competencies in the planning and execution of an independent research project. The research findings maybe presented as a scientific paper for publication.
Programme Details
Students who wish to attain the MSc in Dietetics award must successfully complete the PgD in Dietetics and the MSc project.
Students will begin their study with the PgD in Human Nutrition, and if successful, transfer and complete the PgD in Dietetics before undertaking the MSc project. (Please refer to progression pathway)
The above modules are undertaken in 12 months over three semesters in Teaching Block I (please refer to Progression Path).
The PgD in Dietetics course consists of a Dietetic Professional Practice module and a full time 28-weeks Dietetic Practice Based Learning (clinical placement in hospitals). Students graduate with a PgD in Dietetics after successfully completing the Dietetic Practice Based Learning and all assessments.
*Only selected students will progress to the PgD Dietetics.
MSc in Dietetics
To progress on to the Master's stage, all students should have successfully completed the PgD Dietetics programme and are required to have obtained an overall average pass mark of 50% or more and no less than 50% in any module. Students will then undertake a MSc research project that extends over a period of 1 year (part time).
- PgD in Human Nutrition which extends over 1 year (part-time) plus Dietetic Professional Practice Module (2 months) plus 28 weeks of Dietetics Practice Based Learning (clinical placement) (full-time) plus a research project (1 year part-time)
This is an exempted course under the Non-local Higher and Professional Education (Regulation) Ordinance. It is a matter of discretion for individual employers to recognise any qualification to which this course may lead.
Fee & Entry Requirements
Fee
- Total to be paid :
PgD in Human Nutrition HK$98,000 +
PgD Dietetics To be confirmed +
MSc research project $38,500
Entry Requirements
-
Demonstrated good academic performance in the PgD Human Nutrition;
-
No criminal record;
-
Good health as evidenced by a satisfactory complete medical report;
-
Excellent communication skills as assessed by interview by dietitians and representatives of the course team;
-
Demonstrated a commitment to the dietetics profession;
-
Ability to speak and read Chinese, which is essential to ensure that students are able to communicate and learn effectively. In each case the candidate shall satisfy the Admissions Committee that he/she is unlikely to be disadvantaged in his/her studies by language.
Apply
1. Cash, EPS, WeChat Pay Or Alipay
Course fees can be paid by cash, EPS, WeChat Pay or Alipay at any HKU SPACE Enrolment Centres.
2. Cheque Or Bank draft
Course fees can also be paid by crossed cheque or bank draft made payable to “HKU SPACE”. Please specify the programme title(s) for application and applicant’s name. You may either:
- bring the completed form(s), together with the appropriate course or application fees in the form of a cheque, and any required supporting documents to any of the HKU SPACE enrolment centres;
- or mail the above documents to any of the HKU SPACE Enrolment Centres, specifying “Course Application” on the envelope. HKU SPACE will not be responsible for any loss of personal information and payment sent by mail.
3. VISA/Mastercard
Applicants may also pay the course fee by VISA or Mastercard, including the “HKU SPACE Mastercard”, at any HKU SPACE enrolment centres. Holders of the HKU SPACE Mastercard can enjoy a 10-month interest-free instalment period for courses with a tuition fee worth a minimum of HK$2,000; however, the course applicant must also be the cardholder himself/herself. For enquiries, please contact our staff at any enrolment centres.
4. Online Payment
Online application / enrolment is offered for most open admission courses (enrolled on first come, first served basis) and selected award-bearing programmes. Application fees and course fees of these programmes/courses can be settled by using "PPS by Internet" (not available via mobile phones), VISA or Mastercard. In addition to the aforesaid online payment channels, new and continuing students of award-bearing programmes with available online service, they may also pay their course fees by Online WeChat Pay, Online Alipay or Faster Payment System (FPS). Please refer to Enrolment Methods - Online Enrolment for details.
Notes
-
If the programme/course is starting within five working days, application by post is not recommended to avoid any delays. Applicants are advised to enrol in person at HKU SPACE Enrolment Centres and avoid making cheque payment under this circumstance.
-
Fees paid are not refundable except under very exceptional circumstances (e.g. course cancellation due to insufficient enrolment), subject to the School’s discretion. In exceptional cases where a refund is approved, fees paid by cash, EPS, WeChat Pay, Alipay, cheque, FPS or PPS by Internet will be reimbursed by a cheque, and fees paid by credit card will be reimbursed to the credit card account used for payment.
- In addition to the published fees, there may be additional costs associated with individual programmes. Please refer to the relevant course brochures or direct any enquiries to the relevant programme team for details.
- Fees and places on courses cannot be transferrable from one applicant to another. Once accepted onto a course, the student may not change to another course without approval from HKU SPACE. A processing fee of HK$120 will be levied on each approved transfer.
- HKU SPACE will not be responsible for any loss of payment, receipt, or personal information sent by mail.
- For payment certification, please submit a completed form, a sufficiently stamped and self-addressed envelope, and a crossed cheque for HK$30 per copy made payable to “HKU SPACE” to any of our enrolment centres.
- More Programmes of
- Dietetics and Nutrition