Main content start
Change.每天多學一點 改變.可大可小

Healthcare, Sport and Wellness Dietetics and Nutrition

Postgraduate Diploma in Dietetics
營養治療學深造文憑

Course Code
HS017A
Credit
140
Study mode
Part-time
Start Date
To be advised
Next intake(s)
Please refer to PgD Human Nutrition (HS018A)
Duration
2 years
Language
English
Course Fee
Total to be paid :
PgD in Human Nutrition HK$98,000 +
PgD Dietetics To be confirmed
Enquiries
3762 0833
3104 9137
How to Apply

For entry into the PgD in Dietetics, applicants should have successfully completed the PgD in Human Nutrition course offered by HKU SPACE. For application form and further details, please refer to PgD in Human Nutrition (HS018A).

To learn more about this programme please join an information session which will be held on 11 April 2025.

Highlights

In association with the Ulster University, U.K., HKU SPACE offers the Postgraduate Diploma (PgD) in Dietetics. The programme is offered on a part-time basis (except for the Dietetics Practice Based Learning (clinical placement)) which falls in line with the school’s mission in delivering flexible programmes which meet the needs of potential students and the community.
 
Holders of the MSc in Dietetics fulfill the criteria for employment as dietitians by the Hong Kong Hospital Authority. Graduates are eligible to apply for membership as an Accredited Dietitian with the Hong Kong Academy of Accredited Dietitians (HKAAD,HK) and for registration as a Dietitian with  the Health and Care Professions Council (HCPC, U.K.).
Reference no. of exempted courses under NLHPE: 450321

 

Aims

The PgD in Dietetics programme aims to fulfill both the academic and professional requirements laid down by the Academic Committees of HKU SPACE and the Ulster University, UK.  Graduates of the PgD in Dietetics programme are eligible to apply to for membership of the Hong Kong Academy of Accredited Dietitians (HKAAD) which has been accredited under the Accredited Registers Scheme for Healthcare Professions ("AR Scheme"), Department of Health, HKSAR Government as the accreditation body responsible for maintaining a register of Accredited Dietitians in Hong Kong and for registration as a Dietitian with  the Health and Care Professions Council (HCPC, U.K.). The qualification will provide graduates with the knowledge to practice dietetics with individuals and groups in the hospital and the community setting.

This programme is designed to provide academically challenging postgraduate education for graduates who wish to pursue a career in human nutrition and dietetics. The programme will provide students with the opportunity to extend their knowledge and critical skills in human nutrition and to apply such methods and techniques in solving nutritional problems.

Programme Details

Admission to the PgD in Dietetics course is by transfer on successful completion of the PgD in Human Nutrition programme (please refer to Progression Path). The number of students accepted onto the PgD in Human Nutrition programme who have indicated they wish to study dietetics may exceed the number of places available in the PgD in Dietetics.

 

Progression from the PgD in Human Nutrition to the PgD in Dietetics is available to selected students who successfully complete the PgD in Human Nutrition. However, admission is not guaranteed and depends on the availability of places for clinical placements, as well as individual suitability. Candidates must demonstrate strong academic performance in the PgD in Human Nutrition, excellent communication skills, a commitment to the dietetics profession, a clear police record, and good health. Proficiency in spoken and written Chinese is also essential to ensure effective communication and learning in local clinical settings. Due to limited capacity, meeting the criteria does not guarantee progression.

 
Postgraduate Diploma in Human Nutrition

Selection will be based on academic excellence and an interview. Candidates will be interviewed to assess their suitability for the course.

Students will undertake 7 taught modules in Teaching Block I (please refer to Progression Path).

The seven taught modules are:
1. Biochemistry and Molecular Approaches to Nutrition
2. Applied Nutrition
3. Nutrition Assessment
4. Public Health and Nutrition Communication
5. Research Methods and Biostatistics for Nutritional Sciences
6. Diet and Disease
7. Nutritional Controversies
 
The above modules are undertaken in 12 months over three semesters.
 
Postgraduate Diploma in Dietetics
On successful completion of the PgD Human Nutrition*, candidates may be considered for transfer to the PgD Dietetics providing they have demonstrated good academic performance in the PgD Human Nutrition. Candidates must have no police record; be in good health as evidenced by a satisfactory complete medical report, possess excellent communication skills and demonstrate a commitment to the dietetics profession. Ability to speak and read Chinese is essential to ensure that students are able to communicate and learn effectively. In each case the candidate shall satisfy the Admissions Committee that he/she is unlikely to be disadvantaged in his/her studies by language.
 

Prospective candidates will be called for interview by the Board of Admission who will assess the candidate's suitability before offering him/her a place in the course.

The PgD in Dietetics course consists of a Dietetic Professional Practice module and a full time 28-week Dietetics Practice based Learning (clinical placement in hospitals). Students graduate with a PgD in Dietetics after successfully completing the clinical placement and final assessments.

*Only selected students will progress to the PgD Dietetics.

 
Duration
  • PgD in Human Nutrition which extends over 1 year (part-time) plus Dietetic Professional Practice Module (2 months) plus 28 weeks Dietetics Practice Based Learning (clinical placement) (full-time)
    Days/Time: 2 weekday evening lectures 7:00-10:00 pm; 1 Saturday afternoon lecture: 2:30-5:30 pm; plus 28 weeks of Dietetics Practice based Learning (full-time)
Non-Local Higher and Professional Education (Regulation) Ordinance

This is an exempted course under the Non-local Higher and Professional Education (Regulation) Ordinance. It is a matter of discretion for individual employers to recognise any qualification to which this course may lead.

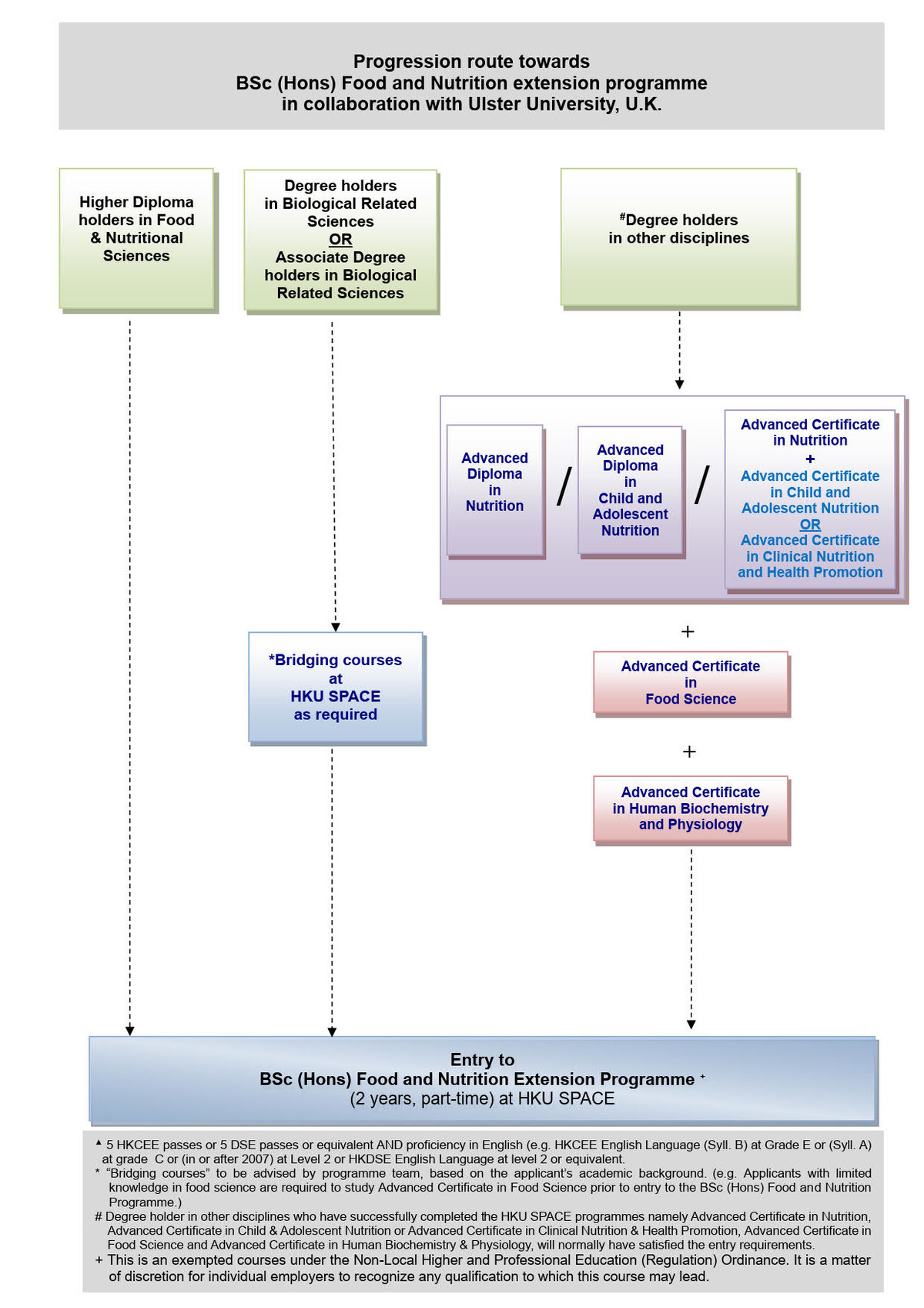
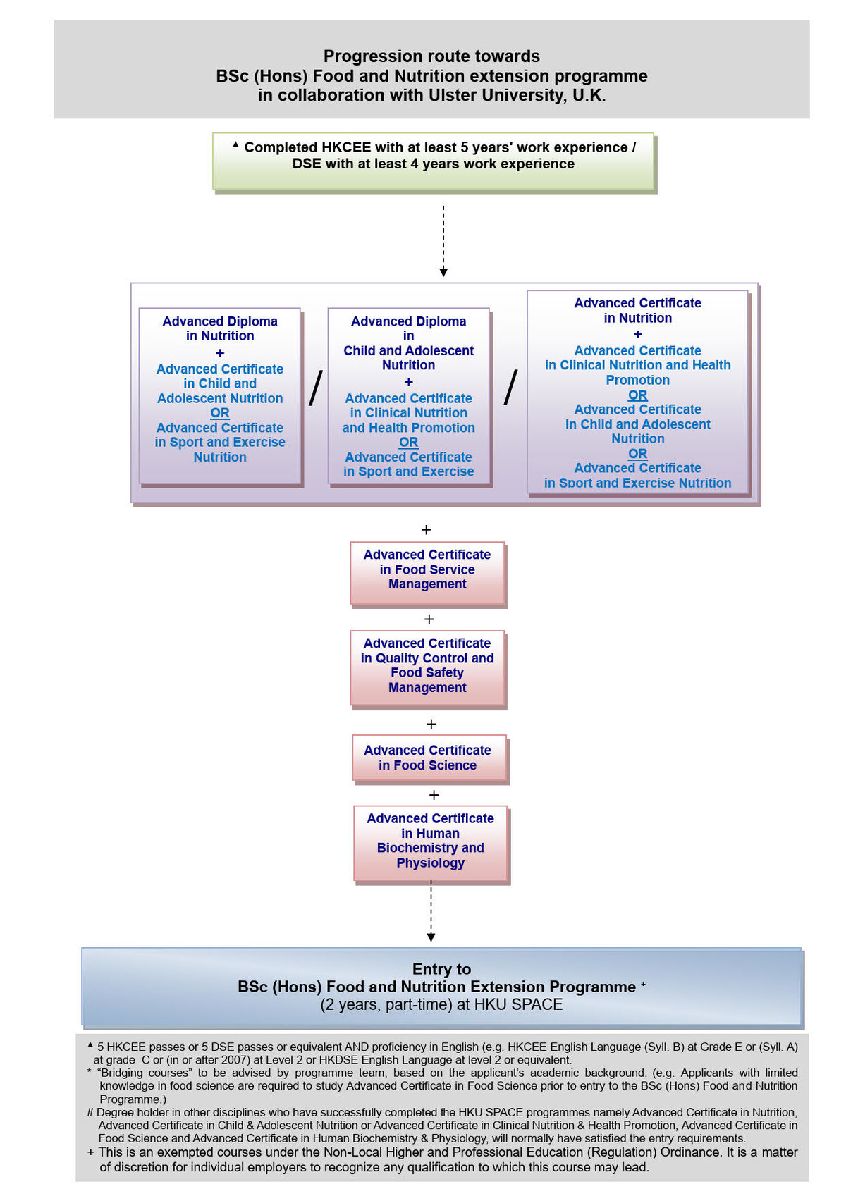
Progression Path

Fee

Course Fee
  • Total to be paid :
    PgD in Human Nutrition HK$98,000 +
    PgD Dietetics To be confirmed

Entry Requirements

Applicants must:
 
i) have successfully completed the PgD Human Nutrition course offered by HKU SPACE.
 
AND
 
ii) also have:
  1. Demonstrated good academic performance in the PgD Human Nutrition;
  2. No criminal record;
  3. Good health as evidenced by a satisfactory complete medical report;
  4. Excellent communication skills as assessed by interview by dietitians and representatives of the course team;
  5. Demonstrated a commitment to the dietetics profession;
  6. Ability to speak and read Chinese, which is essential to ensure that students are able to communicate and learn effectively. In each case the candidate shall satisfy the Admissions Committee that he/she is unlikely to be disadvantaged in his/her studies by language.

Apply

Enrolment Method
Interested candidates should apply by returning the special application form, together with relevant supporting documents, copy of Hong Kong Identity Card  to either:
 
By post: Attn to Dietetics, Food and Nutrition, 13/F., Fortress Tower, 250 King's Road, North Point, Hong Kong.
 
OR
 
In person: any of the HKU SPACE Enrolment Counters (Attn: Dietetics, Food and Nutrition).
 
Payment Method
1. Cash, EPS, WeChat Pay Or Alipay

Course fees can be paid by cash, EPS, WeChat Pay or Alipay at any HKU SPACE Enrolment Centres.

2. Cheque Or Bank draft

Course fees can also be paid by crossed cheque or bank draft made payable to “HKU SPACE”. Please specify the programme title(s) for application and applicant’s name. You may either:

  • bring the completed form(s), together with the appropriate course or application fees in the form of a cheque, and any required supporting documents to any of the HKU SPACE enrolment centres;
  • or mail the above documents to any of the HKU SPACE Enrolment Centres, specifying “Course Application” on the envelope. HKU SPACE will not be responsible for any loss of personal information and payment sent by mail.
3. VISA/Mastercard

Applicants may also pay the course fee by VISA or Mastercard, including the “HKU SPACE Mastercard”, at any HKU SPACE enrolment centres. Holders of the HKU SPACE Mastercard can enjoy a 10-month interest-free instalment period for courses with a tuition fee worth a minimum of HK$2,000; however, the course applicant must also be the cardholder himself/herself. For enquiries, please contact our staff at any enrolment centres.

4. Online Payment

Online application / enrolment is offered for most open admission courses (enrolled on first come, first served basis) and selected award-bearing programmes. Application fees and course fees of these programmes/courses can be settled by using "PPS by Internet" (not available via mobile phones), VISA or Mastercard. In addition to the aforesaid online payment channels, new and continuing students of award-bearing programmes with available online service, they may also pay their course fees by Online WeChat Pay, Online Alipay or Faster Payment System (FPS). Please refer to Enrolment Methods - Online Enrolment  for details.

Notes

  • If the programme/course is starting within five working days, application by post is not recommended to avoid any delays. Applicants are advised to enrol in person at HKU SPACE Enrolment Centres and avoid making cheque payment under this circumstance.

  • Fees paid are not refundable except under very exceptional circumstances (e.g. course cancellation due to insufficient enrolment), subject to the School’s discretion. In exceptional cases where a refund is approved, fees paid by cash, EPS, WeChat Pay, Alipay, cheque, FPS or PPS by Internet will be reimbursed by a cheque, and fees paid by credit card will be reimbursed to the credit card account used for payment. 

  • In addition to the published fees, there may be additional costs associated with individual programmes. Please refer to the relevant course brochures or direct any enquiries to the relevant programme team for details.
  • Fees and places on courses cannot be transferrable from one applicant to another. Once accepted onto a course, the student may not change to another course without approval from HKU SPACE. A processing fee of HK$120 will be levied on each approved transfer.
  • HKU SPACE will not be responsible for any loss of payment, receipt, or personal information sent by mail.
  • For payment certification, please submit a completed form, a sufficiently stamped and self-addressed envelope, and a crossed cheque for HK$30 per copy made payable to “HKU SPACE” to any of our enrolment centres.